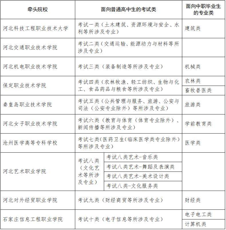
2026年2月3日9时至2月9日17时,已通过2026年省通俗高校招生报名的考生,可报考2026年省通俗高档职业教育零丁测验招生(以下简称高职单招)。拟报考高职单招的考生(含免试考生)通过省教育网坐()登录省高职单招分析办理平台()(以下简称高职单招平台),进行网名并选择测验类。通俗高中结业生(含划一学力)可报考面向通俗高中结业生打算中的任一测验类,但不得报考面向中职结业生打算。此中,报考测验八类的考生,还须选择细分类;中职学校结业生(含中等师范、职业高中及其他中等专业学校、技工学校结业)可报考面向中职结业生的打算,也可报考面向通俗高中结业生的打算,二者选择其一。如报考面向中职结业生的打算,只能选择取高级中等教育阶段所学专业相对应的专业类;如报考面向通俗高中结业生的打算,可任选测验类报考,须取该类考生一路加入测验、登科。按照省成长和委员会、省财务厅核准的尺度,文化本质和职业技术测试测验费尺度为每人每科40元。(1)省教育网坐为我省高职单招独一报考网坐,未授权任何单元和小我受理考生报名。(2)报考竣事时间截止前,考生可登录高职单招平台点窜测验类等报考消息。报考竣事后,测验类等报考消息将不得更改。(3)报考竣事后不再放置补报。考生正在本人所选测验类(含测验八类各细分类)进行测验和登科,不得跨测验类。高职单招平台登录用户名为考生身份证号或2026年高考考生号,暗码为考生2026年高考报名时本人所设置的高考报名系统的暗码。(1)暗码沉置完成后,考生要及时登录省通俗高校招生报名-消息查询系统()点窜初始暗码,再利用点窜后的暗码登录高职单招平台。用户名和暗码将用于后期打印准考据、成就查询、填报意愿等,考生要务必服膺并妥帖保管,避免因暗码泄露形成不良后果。(2)系统不支撑手机操做,考生需利用电脑端进行报考。利用Edge、谷歌(Chrome)、IE11等浏览器,免得影响报考。2026年我省高职单招继续按专业划分为分歧的测验类。测验类是指以教育部职业教育专业目次划分的专业大类为根本,按近相通准绳,分类别进行测验、意愿填报和登科的一种形式。此中,面向通俗高中结业生的专业划分为测验一类到测验十类等10个测验类;面向中职结业生的专业划分为建建类、机械类、农林类等10个专业类。各测验类涵盖专业详见附件1(涵盖专业来历于教育部《职业教育专业目次(2021年)》,后期若有调整,以教育部最新文件为准),供考生参考,具体招生专业以昔时发布的招生打算为准。
按照《省教育厅印发关于成立健全职业院校技术大赛系统的实施方案(2025版)的通知》(冀教职成〔2025〕8号)和《省教育厅关于做好2026年通俗高档职业教育零丁测验招生工做的通知》(冀讲授〔2025〕6号),获得省教育厅认定的省赛(省职业院校技术大赛)二等、三等的中等职业学校应届结业生(相关大赛励应正在高职单招报名截止前获得方可享受),只加入文化本质测验,职业技术测验部门,省赛二等的考生免试,间接赋满分,三等的考生可免试间接赋满分分值的90%,考生也可加入测验,按其较高分值计较职业技术测验成就。按照省教育厅,考生报考专业类别取所获项不异或附近,方可享受以上赋分政策。获考生及其所获赛项取报考专业类此外对应关系,以省教育厅认定为准。拟享受赋分政策的考生须正在高职单招报考时进行网上申请(申请后不再点窜),未正在省教育厅认命名单内的考生,将不克不及申请。相关考生赋分后随其他考生同时发布成就。经省教育厅核准,我省高职单招省内院校共有77所,名单详见附件2,供考生参考,具体招生院校和招生专业以省教育厅核准的2026年最终招生打算为准。正在我省实施高职单招的省外院校,经省教育厅审核同意后正在招生打算中予以发布。实行“文化本质+职业技术”的测验体例,总分为750分。此中,文化本质测验满分300分,职业技术测验满分450分。文化本质测验科目为语文、数学,每科150分。职业技术测验包含专业根本和职业顺应性测试2科,专业根本测验满分100分,职业顺应性测试满分350分。此中,专业根本测验由牵头院校按照本测验类所含专业特点,从英语、思惟、汗青、地舆、物理、化学、生物等7个科目当选择1科。各测验类牵头院校修订了各类各科目测验申明,省教育官网进行了汇总链接,考生可点击“2026年高职单招各类测验申明汇总”进行查看。实行“文化本质+职业技术”的测验体例,总分为750分。此中,文化本质测验满分300分,职业技术测验满分450分。文化本质测验科目为语文、每科150分。职业技术测验包罗专业能力测试和手艺技术测试2科,专业能力测试满分100分,手艺技术测试满分350分。此中专业能力测试以教育部发布的中职专业讲授尺度中焦点专业学问为根基根据,沉点调查分析专业能力;手艺技术测试以教育部发布的中职专业讲授尺度中焦点手艺技术为根基根据,充实表现岗亭技术、通用手艺等内容。各测验类牵头院校修订了各类各科目测验申明,省教育官网进行了汇总链接,考生可点击“”进行查看。2026年3月21日,考生正在高考报名所正在的县(市、区)加入测验,采纳笔试形式。具体各科目测验时间见下表:
(1)文化本质测验和职业技术测验的2科别离按一场次看待,语文(专业根本或者专业能力测试)未加入,数学(职业顺应性测试或手艺技术测试)测验不答应入场加入测验,收发卷期间,考生不得分开座位。(2)测验八类的音乐类、跳舞及表演类职业顺应性测试采纳面试形式,由艺术职业学院组织,考点设正在艺术职业学院,测验时间为2026年3月18日,具体事宜可征询艺术职业学院;测验八类其他各细分类的文化本质和职业技术测验均正在高考报名所正在的县(市、区)加入测验。(1)及时打印准考据。考生应正在时间内,通过省教育网坐登录高职单招平载打印准考据,具体测验时间和地址详见准考据。请考生认实查看准考据,服膺考点名称和,提前领会赴考线,做好充实预备,避免走错考点、科场,耽搁测验。(2)提前达到考点。考生要提前预备好身份证、准考据以及黑色笔迹签字笔、2B铅笔等测验用品(测验八类美术类职业顺应性测试所需文具等测验用品以艺术职业学院发布的测验申明为准)。提前领会考点所正在地的气候和交通环境,合理规划出行放置,提前1个小时达到考点,留脚入场查抄时间,交通等缘由耽搁入场测验。(3)恪守安检。考生应从命考点办理,达到考点后,按照现场和工做人员的共同平安查抄、有序入场。测验采用“2+1”安检模式(即所有考生入场前均须接管两次人工安检和一次智能安检门安检),严禁考生照顾手机、智能产物(智妙手表、手环、眼镜等)、无线等具有通信功能的电子产物、手表等计时设备、无线电材、管制器具、各类取测验内容相关的材料、背包等非测验用品进入考点(测验封锁区域)。别的,请考生也不要照顾钥匙(含汽车钥匙)、、磁卡、打火机、雨伞、手镯、戒指、项链等金属物品以及有金属粉饰品的衣服、鞋帽等,避免影响一般入场测验。考生、家长、培训机构及其他送考人员等,请勿正在考点四周或测验封锁区域外勾留、堆积、摄影、曲播等。(4)盲目诚信招考。测验放置正在国度教育测验尺度化考点,全程无死角视频,考后视频回放倒查,严查测验违规行为。请考生盲目恪守科场法则,不要相信和参取“帮考”违法犯罪勾当,不照顾以外的物品(好比手机、手表、无线及其他具有发送或者领受消息功能的设备等)加入测验,若有违纪做弊等行为的,将依法依规庄重处置,并记入考生诚信档案,涉嫌犯罪的移送司法机关,按照刑法逃查法令义务。出格提示:测验过程中考生如照顾手机等具有发送或者领受消息功能的设备,无论利用取否,均将认定为测验做弊,不只打消高职单应考试和登科资历,同时打消其昔时高考测验和登科资历。正在测验中组织团伙做弊的,利用手机等通信设备向科场外发送、传送及领受试题(谜底)消息实施做弊的,伪制证件及其他证明材料,由他人取代或者取代考生加入测验的,视情节轻沉赐与暂停加入高考1至3年的处置;涉嫌犯罪的,将移送司法机关,依法逃查刑事义务。2026年高考报名时已申请合理便当并审核通过的残疾考生,可正在测验前10个工做日(3月9日前),向高考报名所正在地县(市、区)招生测验机构提出合理便当申请,正在一般组考的前提下,为考生供给力所能及的合理便当内容。按照教育部,高职单应考试属国度教育测验。凡正在高职单应考试招生过程中违规的考生、高校、中学及相关工做人员要从严查处。此中,凡供给虚假小我消息或申请材料的,均该当依法认定为正在国度教育测验中做弊。对被认定为做弊的考生,打消其报名、测验和登科资历,同时打消其昔时高考报名、测验和登科资历,并视情节轻沉依法赐与暂停加入各类国度教育测验1至3年的处置。(1)考生不恪守科场规律,不从命测验工做人员的放置取要求,有下列行为之一的,该当认定为测验违纪:⑧用以外的笔或者纸答题或者正在试卷以外的处所书写姓名、考号或者以其他体例正在答卷上标识表记标帜消息的;(3)教育测验机构、测验工做人员正在测验过程中或者正在测验竣事后发觉下列行为之一的,该当认定相关的考生实施了测验做弊行为:考生有上述第(2)、(3)条所列测验做弊行为之一的,其所报名加入测验的各阶段、各科成就无效。对成就有疑问的考生,可正在时间内,到高考报名所正在地县(市、区)招生测验机构提交书面成就复核申请,并通过登录高职单招平台查询成就复核成果。2026年高职单招招生打算,采纳面向通俗高中结业生打算和面向中职结业生打算分隔编列的体例。高职单招填报意愿前,省教育向社会发布各测验类招生打算。考生可通过下列体例进行查询:我省按照考生测验总成就,按照各测验类(专业类)招生打算数的必然比例,连系生源等环境,别离规定高中生打算、中职生打算及退役士兵各类登科节制分数线。考生若何填报意愿?为进一步提高考生意愿对劲度,保障考生专业选择权,推进高校强化专业扶植,参照新高考模式,从2026年起,高职单招实行“专业(类)+学校”平行意愿,1个“专业(类)+学校”为1个意愿,设1次集中意愿和1次搜集意愿,考生每次最多可填报96个意愿。4月中旬摆布,高职单招成就发布后,考生通过省教育网坐登录高职单招平台填报意愿,每次可正在本人所报考的测验类(专业类)当选报96个“专业(类)+学校”意愿,不得跨类填报。为便利高职单应考生和家长填报意愿,省教育按照“专业(类)+院校”平行意愿模式,对“省高职单招意愿填报智能参考系统”进行了升级完美,涵盖了打算检索、意愿保举、院校及专业查询等多个功能。系统将于高职单招意愿填报前,通过省教育官网发布,免费供给考生利用,为考生填报意愿做参考。届时请考生及时关心省教育网坐、微信号发布的相关动静。19。填报“专业(类)+学校”平行意愿和往年比拟,正在操做上有什么区别?专业(类)+学校”平行意愿有哪些劣势?往年我省高职单招实行的是以1所高校为1个意愿单元的平行意愿,每所高校意愿下能够选择10个专业以及能否从命专业调剂志愿;“专业(类)+学校”平行意愿模式下,则是以1所高校加1个专业(类)为1个意愿单元,考生每个意愿间接填报到某高校的某个专业,最多可填报96个意愿。将每一个意愿细化到了专业,因而不再设置专业调剂意愿。考生能够按照本人的乐趣特长,间接选择某高校的某个专业意愿,专业选择权获得更充实卑沉。取以往比拟,“专业(类)+学校”平行意愿模式的劣势次要表现正在:一是可以或许更好考生好处。正在考生所报考的测验类中,考生间接填报到学校的具体专业,打消了专业调剂,从而避免被调剂到不喜好专业的可惜,有益于学生职业认识的培育和学生个性特长的阐扬,推进学生的成长成才。二是可以或许推进高校进一步加强专业扶植。有益于高校登科到具有明白专业志向的学生,同时也对高校的专业扶植和人才培育提出了更高要求,推进高校进一步加强学科专业扶植,提高人才培育质量。三是可以或许强化相关范畴人才培育。能够吸引更多考生选择本人擅长并心仪的专业,添加其进修动力,推进国度相关范畴人才步队扶植和小我成长成才。高职单招实行计较机近程网上登科。按照平行意愿投档准绳,即“分数优先、遵照意愿、一次投档、不再补档”,将各类节制线上未登科的成心愿考生,连系高校要求,按高职单应考试总成就从高分到低分排序,遵照考生的意愿挨次顺次投档(间接投档到考生填报的专业),由高校择优登科。报考面向通俗高中结业生打算的考生:先按职业技术测验总分由高到低进行排序;职业技术测验总分仍不异的,由高到低顺次比力“语文、数学、专业根本、职业顺应性测试”单科成就进行投档,若是所有单科成就均不异,则全数投档,能否登科由高校决定;报考面向中职结业生打算的考生:先按职业技术测验总分由高到低进行排序;职业技术测验总分仍不异的,由高到低顺次比力“语文、数学、专业能力测试、手艺技术测试”单科成就进行投档,若是所有单科成就均不异,则全数投档,能否登科由高校决定;报考面向退役士兵打算的考生:由高到低顺次比力“专业根本、职业顺应性测试”单科成就进行投档,若是均不异,则全数投档,能否登科由高校决定。高校按向社会发布的招生章程中的登科法则进行登科。对思惟道德查核及格、身体健康情况合适相关专业培育要求、投档成就达到登科节制分数线并合适学校调档要求的考生,能否登科由高校自行确定,考生身体前提以高考体检表记录为准,没有高考体检消息的考生,投档后能否登科由高校决定。高校担任对已投档但未被登科考生的退档缘由做出注释。高校不得超打算登科。按照省教育厅《关于做好2026年通俗高档职业教育零丁测验招生工做的通知》,合适高考优惠照应政策、已通过资历审核和公示的考生,可正在高职单招中享受。具体如下:合适下列前提的考生可正在其高职单应考试总分根本上添加分值投档,由招生高校审查决定能否登科。具体为:省户籍的农村独生后代考生加分范畴只合用于我省高校省内招生,可正在考生高职单应考试总分根本上添加10分投档。按照《省教育厅等六部分印发关于进一步深化高考加分工做的实施方案的通知》,2016年1月1日(含)当前出生的农村户口独生后代考生加入高考,不再享受加分。按照国度,对于同时合适多种加分前提的考生,投档时,报考省外高校的利用国度加分最高一项,报考省高校的利用国度加分取省内加分最高一项。具备加分资历的考生,我省按照加分后的分数投档,登科时能否考虑加分要素,由招生院校按相关施行。驻国度确定的三类以上艰辛边远地域和自治区,戎行规定的二类以上岛屿工做累计满20年甲士的后代,正在国度确定的四类以上艰辛边远地域或者戎行规定的特类岛屿工做累计满10年的甲士的后代,正在飞或停飞不满1年或达到飞翔最高年限的空勤甲士的后代,处置舰艇工做满20年甲士的后代,正在航天和涉核岗亭工做累计满15年的甲士的后代,因公甲士的后代,一级至四级残疾甲士的后代,日常平凡荣获二等功或者和时荣获三等功以上励甲士的后代,达到相关高校投档要求的,予以优先登科;退出部队现役的考生、残疾人平易近达到相关高校(专业)投档要求的,取其他考生划一前提下优先登科;烈士、英模和因公、一级至四级因公伤残后代,按照《关于进一步加强和改良英烈和因公伤残后代教育虐待工做的通知》(公〔2018〕27号)的相关施行;国度分析性消防救援步队人员及其后代,按照《关于做好国度分析性消防救援步队人员及其后代教育虐待工做的通知》(应急〔2019〕37号)的相关施行;经共青团地方青年意愿者取信结合激励系统认定,获得5青年意愿者的,达到相关高校投档要求的,正在取其他考生划一前提下优先登科。获得由教育部从办的世界职业院校技术大赛抢夺赛铜及以上项(原全国职业院校技术大赛三等及以上项),或由省级教育行政部分从办的省级职业院校技术大赛一等的中等职业学校应届结业生,和具有高级工、技师资历、获得县级劳动榜样先辈小我称号的应往届中等职业学校结业生,可由招生院校免试登科。考生申请免试专业需取获项目或取得的职业资历相关,招生院校正在不异或附近专业登科。免试考生资历审查和登科工做由各单招院校担任。各单招院校严酷考生资历审核,所有免试登科考生的证书、证件等材料须通过教育、人社等相关部分进行核实,并留存相关材料备查,各单招院校将正在招生简章中发布免试登科申请的时间及流程。请合适以上技术拔尖人才免试登科前提的考生,尽早取拟报考的高职院校进行联系,正在时间向招生院校提出申请。已被免试登科的考生,不再加入后期的高职单应考试及登科。按照省教育厅,退役士兵报考高职单招免于文化本质测验,须加入所报考类此外职业技术测验。实行单列打算、零丁划线、零丁登科。已通过2026年高考报名的退役士兵,于2026年2月3日9时至2月9日17时登录高职单招平台进行报考、选择测验类,并缴纳测验费。退役士兵考生须按所选测验类,地址加入测验。按照各测验类报考的退役士兵考生职业技术测验成就,按照各类响应招生打算数的必然比例,规定各类登科节制分数线。退役士兵考生填报意愿时,只能填报取所报考测验类相对应的招生打算,不得跨类填报。其意愿填报体例及登科放置取其他考生不异。已被高职单招登科的考生,不再加入昔时我省通俗高校招生同一测验(含通俗高中学业程度选择性测验)、对口升学文化测验及登科。
Copyright © 2023 浙江U乐国际官网登录机械 All Rights Reserved. 技术支持:U乐国际官网登录入口 网站地图